

2025年,站在“十四五”规划收官与“十五五”规划谋篇的关键交汇点,中国金融业正经历一场由前沿科技驱动的深度变革。
这场变革,不再是零星的探索,而是汇聚成推动行业转型的澎湃动能,催生全新的业务模式与生态格局。
从政策层面来看,中央金融工作会议部署的科技金融、普惠金融、绿色金融、养老金融、数字金融 “五篇大文章”,已明确将数字金融定位为贯穿全局的核心驱动力。如今的数字金融不仅是独立发展的赛道,更成为激活其他四篇文章的“技术底座”。
从行业实践来看,金融机构的数字化转型已进入深水区。过去,多数机构的科技应用集中在“降本增效”的工具层面;而现在,越来越多的机构开始借助AI大模型重构决策逻辑,依托区块链搭建可信交易网络,探索量子计算在复杂金融场景中的应用。
与此同时,行业也面临着新的挑战:技术迭代速度与金融机构落地能力之间存在差距,部分机构面临“不会转、不敢转”的困境;数据安全与业务创新的平衡难题亟待破解,隐私保护要求下如何实现数据价值挖掘;跨机构、跨领域的技术协同不足,难以形成规模化的数字金融生态等。
在此背景下,零壹智库联合徽通金融,将于2026年1月16日在四川成都举办以“智驱未来:人工智能与前沿科技驱动下的金融变革”为主题的数字金融年会,搭建一个“问题共解、经验共享、资源对接”的平台,通过深入探讨技术落地路径、拆解典型实践案例、研判行业发展趋势,助力相关机构把握变革机遇。
01
定调・谋局——锚定数字金融发展坐标
上午场不做空泛的趋势畅想,而是用数据、案例、深度对话厘清 “数字金融往哪走、该怎么做” 的核心问题,搭建理解行业变革的顶层框架,锚定数字金融下半场的发展坐标。
5场主题演讲分别从中国金融科技发展脉络、数字金融赋能“金融五篇大文章”、银行数字化实践、金融科技合规安全、金融机具自主创新等角度,深入剖析行业现状与关键问题。
数字金融的发展早已脱离“单点试错”阶段,其变革也逐步跳出“降本工具”的浅层逻辑,进入“系统推进”的全新周期。但现实中,仍有金融机构困在“投入大回报慢”的转型泥沼,纠结科技应用该停留在流程优化,还是推进业务模式重构。
上午的圆桌论坛聚焦 “金融科技如何深刻改变传统金融”,直面当前金融机构科技应用停留在降本增效工具层面还是已启动业务模式与组织架构范式重构、实现范式重构面临的阻力,以及未来可能被重构的金融范式等核心问题。

02
破局・践行——拆解技术落地实战路径
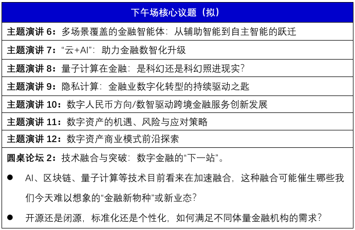
下午议程同样干货满满,拒绝泛泛而谈。7场主题演讲聚焦技术落地的核心战场,从金融智能体进化到量子计算,从“云+AI”升级到隐私计算,从数字人民币实践到数字资产破局,全方位解读数字金融发展热点。
当AI不再是“营销噱头”,区块链已经“规模化应用”,量子计算开始走出“实验室”……数字金融的下一站不是“单一技术突破”,而是融合催生的全新可能。
下午的圆桌论坛聚焦“技术融合与突破”,讨论人工智能、区块链、量子计算融合催生的金融新物种或新业态,以及技术发展中开源与闭源、标准化与个性化的平衡之道,为行业实践提供切实可行的路径参考。

03
大咖云集:近百名精英的思想碰撞
除了干货满满的议程,2026零壹智库数字金融年会拟邀嘉宾覆盖“政产学研”全领域:包括数十位学术专家、技术大咖,以及50多家银行、近10家持牌消费金融公司、10家以上保险、证券机构的负责人。
还有蚂蚁数科、腾讯云、亚马逊云科技等20家金融科技企业,以及10余家主流媒体,共同构成多元化、高层次的参会阵容,为会议注入强大智力与资源支持。
在这里,你有机会与“数字金融的推动者”直接对话。
2026零壹智库数字金融年会,是一场汇聚高端资源、聚焦务实话题、引领前沿科技的行业盛会。
2026 年1月16日,四川成都,诚邀您共赴这场数字金融盛宴,携手智驱未来!
海量资讯、精准解读,尽在新浪财经APP
正中优配-实盘配资_配资开户官网_十大正规实盘配资平台提示:文章来自网络,不代表本站观点。